2020年实验室获奖成果情况如下
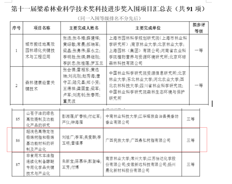
一、“超浅色高稳定性萜烯树脂和萜烯基功能材料的研制及产业化”入围2020年度第十一届梁希林业科学技术奖科学进步奖三等奖。
围绕传统萜烯树脂生产中产物与催化剂分离困难以及萜烯树脂产品颜色深、稳定性差等行业共性技术难题,系统开展了萜烯树脂聚合新型无卤催化剂、加氢制备超浅色高稳定性萜烯(酚)树脂和萜烯基功能新材料开发等研究。其中超浅色高稳定性萜烯(酚)树脂在广西鼎弘树脂有限公司实现工业化生产,建成了一条年产1000吨氢化萜烯(酚)树脂生产线,氢化萜烯酚树脂达到国外同类产品的先进水平,2017-2019年累计实现销售额3000多万元,带动了下游企业发展,推动了行业科技进步。

二、“纳米分子印迹材料的功能化制备及其化学生物传感和分离分析新方法”获得2020年度广西科学技术自然科学奖三等奖。
围绕复杂基质样品分析检测中需解决的关键问题,系统地发展了基于纳米材料、分子印迹技术、电化学传感器及固相萃取技术协同的多种分析分离新方法,开展了以广西特色林化资源松香与分子印迹及耦合制备系列松香基高分子传感器及固相萃取功能材料应用研究,构建了新型荧光探针选择性测定生物体内Cu2+及癌症诊断,取得了系列性创新性成果.

